14.2亿元!71%股权!锂电材料领域再现跨界并购!
3月23日晚,日播时尚公告,公司拟通过发行股份及支付现金的方式购买远宇投资等10名交易对方持有的茵地乐71%股权,对应交易价格为14.2亿元。
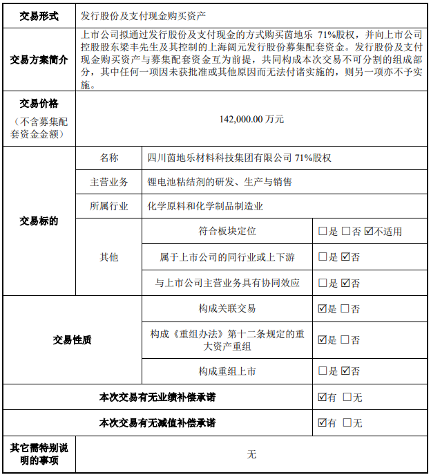
锂电材料领域再现跨界并购!3月23日晚间,日播时尚(603196)公告,公司拟通过发行股份及支付现金的方式购买远宇投资等10名交易对方持有的茵地乐71%股权,对应交易价格为14.2亿元,其中,股份对价11.61亿元,现金对价2.59亿元。本次交易完成后茵地乐将成为公司控股子公司。同时,日播时尚将向控股股东梁丰及其控制的上海阔元发行股份募集配套资金。
公告显示,本次交易前,日播时尚的主营业务为精品服装的设计创意、材料及工艺技术研发、生产销售、客户服务。近年来,受整体经济增速下行、服装行业竞争加剧、原材料和人工成本上升等众多因素的影响,公司原有主营业务增长较为乏力,盈利水平波动较大,未来的业务成长性具有较大不确定性。鉴于上述情况,为保护股东利益,实现公司的持续健康发展,上市公司拟寻找第二增长曲线,进入具有广阔市场空间和发展前景的锂电池粘结剂行业。
锂电池粘结剂作为锂电池的关键材料,主要用于电极材料的混合和涂布阶段,是锂电池不可或缺的重要组成部分。近年来,我国新能源汽车和储能行业高速发展,锂电池需求的不断增加促使市场对锂电池粘结剂的需求快速提升,中国锂电池粘结剂市场规模呈增长趋势。
标的公司茵地乐自创立之初就深耕锂电池粘结剂产品,是行业首家主营PAA类锂电池水性粘结剂的企业,已获得近百项国际、国内专利,并沉淀积累了多项专有技术成果,产品性能优势突出,可提升锂电池的综合电性能、循环寿命和快充能力,在高性能锂电池粘结剂领域已实现国产替代。
业绩方面,2024年,茵地乐实现营业收入6.4亿元,净利润2.04亿元。
以2024年12月31日为评估基准日,茵地乐股东全部权益价值评估值为20.05亿元,相较于归属于母公司股东净资产增值10.19亿元,增值率为103.40%。
此外,全部交易对方均作为本次交易的业绩承诺方,承诺茵地乐2025年度、2026年度、2027年度实现净利润分别不低于2.16亿元,2.25亿元,2.33亿元。
日播时尚表示,本次交易将注入盈利能力较强、市场空间广阔、发展潜力较大,专业从事锂电池粘结剂研发、生产与销售的高科技企业。本次交易完成后,公司将进一步丰富业务类型,形成“服装+锂电池粘结剂”的双主业经营格局,有助于拓宽盈利来源,提高上市公司的核心竞争力,实现业务拓展和利润增长。
车联星河




